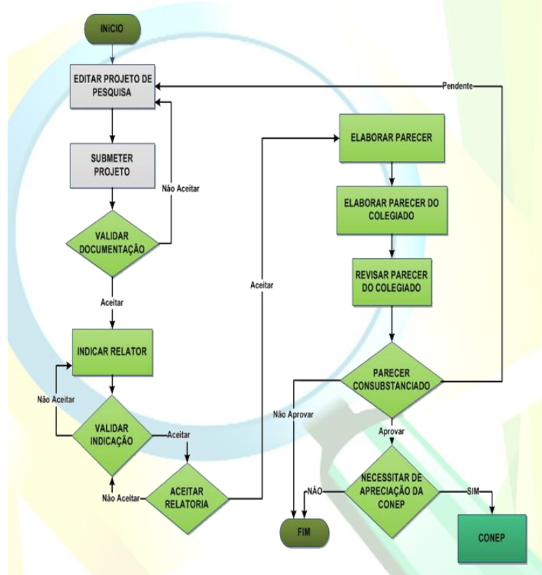
Página Inicial Fluxograma do PO no CEP